
案例回顾:
2025年9月13日凌晨1时许,在吉林省白城市通榆县发生一起交通事故。司机段某驾驶一辆黑色轿车在新发街上行驶,在等红绿灯的时候遇到交警查酒驾;段某系醉酒驾驶,交警让段某吹气检测,段某竟驾车跨实线向右侧车道变道并逃离现场。
随后交警驾车在后方追随。
后段某驾车行驶至美食街东段和南北向得到通榆县开发区幼儿园西侧道路较差的十字路口,向东直行时,与一辆向东南转弯的出租车相撞;碰撞时间为凌晨1时46分28秒;两车碰撞之后,段某得车辆又与路边骑电动车的杨某相撞;凌晨1时36分33秒时,警车出现在事发的十字路口。
碰撞造成出租车司机和乘客受伤,电动车驾驶员杨某送医救治但抢救无效身亡。

这一起交通事故的责任划分出现了较大的争议,有两个争议点。
1.醉驾司机段某和出租车司机平摊责任是否合理?
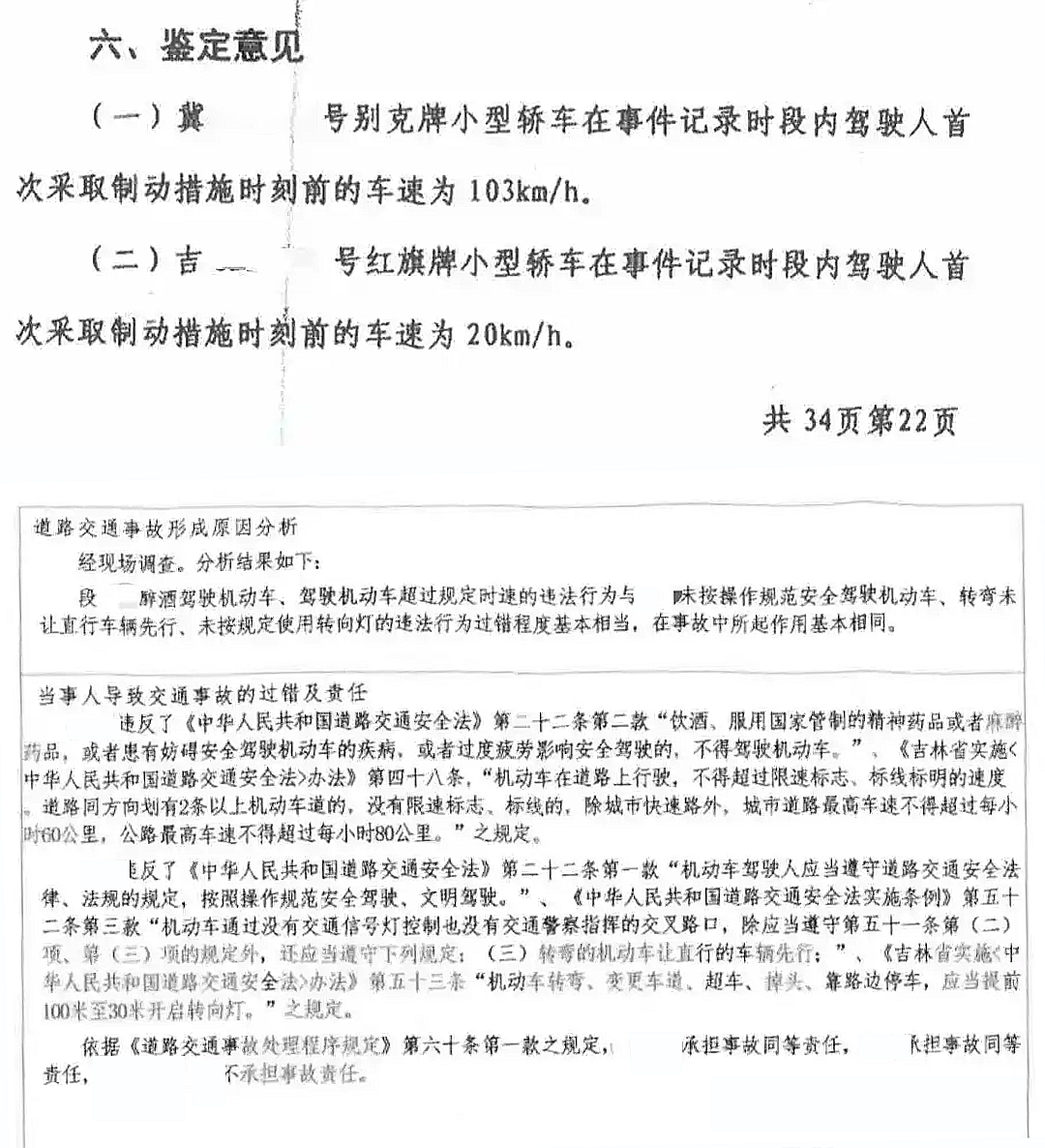
经检测,段某血液酒精浓度为138.65mg/100ml,属于醉驾标准。同时段某在事故中首次采取制动(刹车)前的车速为103km/h,属于严重超速驾驶;而出租车司机并没有酒驾等问题,并且其首次采取制动措施前的车速仅为20km/h。可是该事故的《道路交通事故认定书》认定段某醉酒驾驶机动车、驾驶机动车超过规定时速的违法行为,与出租车司机未按照操作规范安全驾驶机动车、转弯未让直行车辆先行的违法行为过错程度基本相当,在事故中所起作用基本相同,承担同等责任,电动车驾驶员杨某无责任。

笔者认为责任划分难免存在争议,不能否认出租车司机有转弯没有让直行的情况;但是造成碰撞的醉驾司机段某还是应当承担主要责任,因为出租车司机的违法行为只是加重了危害结果,即便没有出租车的出现,段某超速醉驾也是严重交通违法行为。
或者理解为出租车司机的驾驶行为并不是直接导致事故发生的诱因,存在事实因果关系的还是超速醉驾司机段某;如果段某没有超速驾驶且没有醉酒驾驶的话,以正常司机在头脑清醒的状态下,对于低速行驶的出租车必然可以采取有效制动避让等规避措施。
所以对出租车的责任认定过重了,关键在于对等责任的划分,客观上也会让超速醉驾司机段某减轻刑事处罚。

2.受害人杨某的家属认为交警存在问题,也要承担责任,是否合理?
如果没有交警的“追缉”则不会发生这起交通事故?
杨某的家属有这样的观点,但逻辑上说不通;交警遇到严重交通违法行为的时候,有责任对醉驾司机及其车辆进行必要的处置,以此才能防止该车辆引发更严重的交通事故。出发点显然是没有错的,逻辑上不应该担责。
但是客观上在程序方面确实存在争议,因为交警在追赶过程中没有开启警灯和警笛。
对此督察方面给出了解释,大意为:涉事警车的行为不是追缉而是尾随;追缉是为了抓获违法犯罪嫌疑人,而尾随则并不是为了抓获而是为了控制事态,避免出现问题。

解释是合理的,可是杨某家属认为交警尾随过程中也有严重超速的情况;有律师认为尾随属于观察性执法手段,应不主动拦截、不制造紧追状态,主要目的是保持对嫌疑人或嫌疑车辆的监控,同时报告指挥中心调派前方警力拦截。尾随应当是隐秘监视,可是在该案件中,警车有高速追赶、影响交通的情况,督察将其定义为尾随缺乏依据;就监控视频来看,从警车和段某车辆并排等红灯到事故发生的过程中,警车有全程连续的强制性、追缉性的特点。
加之查酒驾的时候没有按照规定设卡,也没有设置相应标识物,在商业街高速追逐,律师认为其明显违背“公共安全优先于执法”的原则。

总结:
不排除交警在“尾随”过程中有操作不够规范的可能性,是否需要承担责任还是要看法院最终判决;但不论判决结果如何,结果也只是给交警们提一个善意的醒,那就是不论在尾随还是追缉的过程中都需要严格遵守相应规范,但该尾随还是要尾随,该追缉自然还要追缉,对于此类严重交通违法犯罪行为不应该放任。
在责任划分方面,出租车司机应当是担责过多了。
超速醉驾司机段某应当承担主要责任,否则可能躲过交通肇事罪的罪名;其造成杨某死亡的后果,如果只是占一半责任的话,则不符合该范畴;但如果是占全部或者主要责任的话,那就可以按照交通肇事罪定性了。
不论如何,笔者主观认为超速醉驾的段某应承担主要责任,同时应考虑其行为是否属于以危险方法危害公共安全罪;应当加重量刑。

©神选车
违法和不良信息举报:010-51254090
请您登录神选车账号参与评论