
【文/财圈社&道哥说车 听风吟】3月12日,国家市场监督管理总局信息显示,吉利旗下浙江豪情汽车制造有限公司决定自2026年3月17日起,召回部分smart精灵系列电动汽车,包括smart精灵#1、smart精灵#3,共计18217辆。
召回公告显示,问题根源在于高压动力电池的部件制造一致性不足,长期使用后电池内阻可能异常升高,导致部分动力电池性能下降,极端情况下甚至引发热失控,存在安全隐患。不久前,极氪召回了38277辆极氪001WE版汽车,从召回原因上看,与smart无异。

不具名汽车热管理工程师对《财圈社&道哥说车》编辑表示,一致性问题是比较严重的质量问题,根源大概率在制造环节。值得关注的是,此次召回恰逢吉利与欣旺达电池质量纠纷刚达成和解协议的敏感时期,据报道,极氪和smart的召回,均是吉利系和欣旺达纠纷案和解的后续进展。
值得一提的是,相比极氪,smart的“抗风险”能力更弱。从销量上来看,smart在国内的表现并不突出,一次涉及安全隐患的召回可能对其造成更大的影响。对于作为电芯供应商的欣旺达来说,吉利系的又一品牌因电池质量召回,也说明,受到影响的不止极氪。
smart因电池安全问题召回 本不富裕的家庭雪上加霜?
根据召回公告,smart将为召回范围内车辆提供检查或远程诊断服务,对尚未更换动力电池的车辆免费更换电池总成。
同时,针对可能发生的安全隐患,smart云端预警平台将提前预警,并通过客服联系用户并安排救援;当车辆出现故障,通过仪表警示文言“动力电池过热,请立即远离车辆,拨打救援电话”和报警音等提醒用户。
此外,smart在官方公众号发布的召回说明中强调,相关车辆仍可继续享受原有三电质保政策,并且,目前在售的全系新车均不在此次召回之列。事实上,尽管是主动召回,但smart的召回原因却是新能源汽车最核心也是最恐怖的部分。

一位汽车热管理工程师对《财圈社&道哥说车》编辑表示,电池安全性是热管理中最为慎重的一项工作。其指出冷热性能一般不会出事,续航的问题也有其他部门在管,而电池热失控则是致命的。“最怕电池出事,别的出事又不会死人”,该工程师这样形容电池的重要性。
由此也不难看出,电池安全的相关质量问题无论对于企业内部还是消费者来说都极为重要。对于smart来说,此次主动召回固然彰显企业责任,但有可能带来的影响以及消费者信任度下降等问题也不容忽视。
“目前在售的全系新车均不在此次召回之列”,官方的强调也隐隐说明了smart对召回事件可能带来的影响有所担忧。
smart召回再揭欣旺达伤疤 其他品牌担心吗?
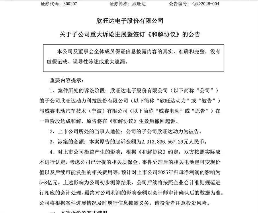
2025年12月,吉利系公司威睿电动汽车技术(宁波)有限公司起诉欣旺达动力,指控后者在2021年6月至2023年12月期间供应的电芯存在质量问题,并索赔23亿元。今年2月6日,欣旺达发布公告称,与威睿电动和解,赔偿金额从23亿元锐减到6.08亿元。
不过,欣旺达并非就此抽身。《和解协议》指出,按照国家相关主管机构的要求,如果车厂需要对相关车辆实施召回,甲乙双方(威睿电动、欣旺达)同意积极配合车厂履行法定召回义务,积极配合采取措施。
据悉,吉利和欣旺达此前达成合作供应的PMA平台,应用于极氪、smart、沃尔沃和吉利几何等品牌产品。而此次smart的召回无疑再一次揭开欣旺达的伤疤。在此之前,因电池可能存在安全隐患,沃尔沃陆续在全球多个国家召回EX30,极氪因热失控风险召回极氪001WE版汽车。欣旺达的伤疤被一次次揭开。

而这可能也将对欣旺达的市场信任度产生影响。正如上述不具名汽车热管理工程师对《财圈社&道哥说车》编辑所说,一致性问题是比较严重的质量问题,根源大概率在制造环节。值得一提的是,欣旺达行业地位有所下降,韩国市场分析机构SNE Research发布数据显示,从2025年十强榜单来看,宁德时代、比亚迪、中创新航、国轩高科、亿纬锂能的排名相对稳定,而蜂巢能源取代欣旺达跻身十强。
一位汽车热管理工程师对《财圈社&道哥说车》编辑表示,从车企角度来说,口碑最好的动力电池厂商是宁德时代和弗迪,欣旺达只能算二线。这轮召回,是否会继续影响欣旺达的行业地位呢?不过,比起欣旺达的行业地位,其电芯安全性以及带来的体验是市场更该关注的重点。

车质网中,出现一个案例,日产N7 2025款510 Max车主投诉,“东风日产N7续航里程严重衰退,动力电池故障”:“510续航只能跑二百多公里,能耗也就16个,要求给我换车,要么换电池”。这类投诉看似指向整车企业,但实则更像电池。据悉,东风日产N7所搭载的电池,电芯品牌正是欣旺达。
©神选车
违法和不良信息举报:010-51254090
请您登录神选车账号参与评论